欢迎国内高校优秀应届本科毕业生推荐免试攻读best365官方网站登录入口best365官方网站登录入口硕士学位研究生!为保证best365官方网站登录入口2025年入学研究生推免生录取工作的顺利进行,现将365官网预录取工作通知如下:
一、招生专业

二、申请条件
1.拥护中国共产党的领导,愿为社会主义现代化建设服务,品德高尚,遵纪守法,
2.学习期间未受过任何处分。身心健康,符合国家和招生单位体检及相关要求。
3.已获得所在高校推荐免试资格的优秀应届本科毕业生。
4.勤奋好学,思维敏捷,专业基础知识扎实,具有较强的实践能力和创新能力。
三、提交材料
1.2025年入学研究生推免生报名申请表
.有效期内的学生证、身份证原件(复试时出示原件)。
3.加盖所在学校教务处公章的本科成绩单一份(最新成绩单)。
4.获奖证书复印件一份。
5.其他体现学术水平的代表性学术论文、出版物、专利证书或具有学术水平工作成果的复印件或证明。
所有材料均需使用A4纸,申请人的全部申请材料均在复试时提交学院审核备案,提交的材料恕不退还。
四、申请程序
1.即日起—9月26日,登录预推免系统(https://yz.bit.edu.cn/)提交盖章后的申请表和证明材料电子扫描件。并通过问卷星链接进行信息采集(https://www.wjx.cn/vm/YhJL5xW.aspx#)。

2.9月26日起,资格审查及复试,学院资格审查小组对推免生的报名信息进行初审,确定复试名单,向申请人发放复试通知。复试具体时间地点以邮件通知为准。已获得夏令营优秀营员的考生不需重复报名,但需进行信息采集。
3.9月28日,复试通过的申请人在教育部规定登录“全国推荐免试攻读研究生(免初试、转段)信息公开暨管理服务系统”(以下简称“推免服务系统”,http://yz.chsi.com.cn/tm)进行网上报名,系统开放时间为9月28日-10月20日(注:复试通过的学生请在推免系统开放的第一时间进行网上报名)
4.发送待录取通知。将在“推免服务系统”中向复试合格者发放待录取通知,考生须网上确认“同意待录取”才能完成录取过程,未在规定时间内确认“同意待录取”的,视为自动放弃待录取资格,我校将不再保留其拟录取资格。
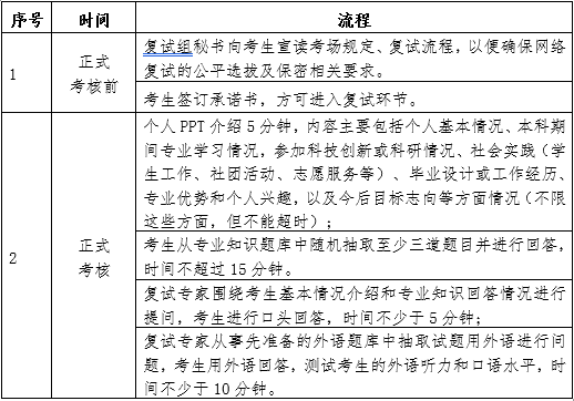
五、复试内容及流程
(1)复试内容
推免生复试为综合复试,根据学科专业培养要求和学生的具体情况进行考核。考核内容:1.学生的思想政治品德;2.基础知识和专业知识的掌握情况;3.对学科及所学专业方向的认识程度;4.专业表现能力和理论学习水平,科研成果、文章、论文情况等;5.外语听力、口语水平情况等。
(2)复试流程及说明

六、奖助学金政策
1.马克思主义理论专业研究生“双百奖学金”
按照《北京高校马克思主义理论专业研究生新生奖学金、学术奖学金评定办法(试行)》(京教工【2016】20号)要求,北京市委教工委、市教委每年开展“双百奖学金”评审。新生奖学金面向北京高校马克思主义理论专业优秀全日制研究生新生,每人奖金20000元。学术奖学金面向北京高校马克思主义理论专业具有正式学籍、在基本学制年限内、全日制、有较强理论功底、学术成果突出的二年级及以上优秀研究生,每人奖金30000元。
2.马克思主义理论专业“青马”奖学金
为激发研究生的学习积极性,培养马克思主义理论专业研究生时代担当的责任感和使命感,影响和引领广大学生成长为德智体美劳全面发展的社会主义建设者和接班人;为加强马克思主义研究和传播,巩固马克思主义在高校意识形态领域指导地位,坚持社会主义办学方向等奠定扎实的人力资源基础,学院特设立马克思主义理论专业研究生青年马克思主义者奖学金(简称“青马”奖学金),总金额为每年人民币5万元整。
(注:奖学金政策、金额如有调整,以相关通知为准)
七、其他
1.《best365官方网站登录入口2025年硕士学位研究生招生专业目录》中公布的可接收推免生的全日制学科专业(不含教育部规定不能接收推免生的专业)均可接收免试攻读硕士学位研究生。
2.我校将于2025年4-5月对拟录取推免生进行思想政治品德考核,录取类别为定向就业的考生须签订相应协议。
3.有下列情况之一者,我校将取消其录取资格:
(1)思想政治品德考核未通过;
(2)提供的材料与事实不符,存在舞弊现象;
(3)在报到前未获得本科毕业证书;
(4)不符合规定的体检标准或因身体缺陷、疾病而不能继续学习。
4.考生体检工作在考生拟录取后组织进行,体检标准参照教育部、原卫生部、中国残联印发的《普通高等学校招生体检工作指导意见》(教学〔2003〕3号)、《教育部办公厅卫生部办公厅关于普通高等学校招生学生入学身体检查取消乙肝项目检测有关问题的通知》(教学厅〔2010〕2号)和学校相关规定执行。
八、联系方式
学院地址:北京市房山区拱辰街道best365官方网站登录入口东校区文萃楼K603办公室
邮政编码:102401
咨询电话:010-81381326
咨询邮箱:bitmks@126.com
联 系 人:汪老师